FXTM注册官网行情资讯CBOT持仓:基金增美豆美玉米净空头,市场严阵以待WASDE数据发布
在全球粮食市场中,谷物期货扮演着至关重要的角色,不仅影响着农民的种植决策,也牵动着全球食品供应链的稳定。近期,芝加哥期货交易所(CBOT)的小麦、大豆和玉米期货价格波动,引发了市场参与者的广泛关注。本文将深入分析这三个品种的市场动态,并探讨其背后的因素及未来趋势。
CBOT持仓变动情况
根据汇通财经观察,海外交易商估算的结果显示,本周四(5月9日),大宗商品基金增加CBOT美豆、美玉米、美豆粕、美豆油投机性净空头头寸,增加美麦投机性净多头头寸。最新30个交易日,大宗商品基金增加美豆粕、美麦、美玉米投机性净多头头寸,增加美豆油、美豆投机性净空头头寸。

小麦市场动态
小麦作为全球主要的粮食作物之一,其价格波动对食品价格指数有着直接影响。CBOT 7月份小麦期货(WN24)在最近的交易日中上涨3.50美分,报收于每蒲式耳6.3750美元。这一上涨主要受到俄罗斯关键粮食种植区因霜冻宣布进入紧急状态的影响。俄罗斯是全球小麦的主要出口国,其产量的任何变动都可能对全球市场产生连锁反应。
玉米市场分析
与小麦相比,玉米期货(CN24)的价格表现则略显疲软,7月份合约下跌2美分,报收于每蒲式耳4.5650美元。在WASDE数据发布前,玉米期货大多数合约出现了下跌。美国农业部的“闪售”行为,即突然和临时的销售,通常以折扣价出售,对市场供需动态产生了一定影响。此外,分析师预计美国旧季节玉米库存将减少,而新季节的产量和结余预计将增加,这可能导致市场对未来供应过剩的担忧。
在面对市场波动时,政府和市场监管机构的政策与干预措施至关重要。例如,美国农业部的“闪售”行为就是一种市场干预手段,旨在通过调整供应量来平衡市场。
大豆市场展望
大豆期货(SN24)价格也出现了下跌,7月份合约下跌19.25美分,报收于每蒲式耳12.0850美元。大豆价格的下跌与投资者对即将发布的美国农业部报告的预期有关,预计报告将显示全球大豆供应充足。此外,中国4月份的大豆进口量大幅增长,这可能预示着中国对大豆的需求依然强劲。
WASDE数据预期
北京时间周六凌晨0:00,美国农业部(USDA)发布的“世界农业供需估算”(WASDE)报告。
交易员预计,WASDE数据将使23/24年度大豆结余保持在341百万蒲式耳,比4月份增加了1百万蒲式耳。预计新季节数据将增加到这一水平,结余总量为439百万蒲式耳,产量为4.449十亿蒲式耳。对于全球总量,旧季节库存为112.8亿吨,减少了1.4亿吨。预计新季节结余将增至1.193亿吨。
预计报告将显示美国旧季节玉米库存减少了28百万蒲式耳,降至2.094十亿蒲式耳。新季节的平衡表预计将更为熊市,预计产量为148.69十亿蒲式耳,结余为2.282十亿蒲式耳。2023/24年度的全球结余预计为3.149亿吨,比4月份减少了340万吨。2024/25年度的结余预计将增至3.19亿吨。
Hightower报告的分析师Randy Place表示,大豆价格下跌是因为投资者预计周五的美国农业部报告将显示全球大豆供应充足,这将压低价格。我们将会看到一个负担沉重的结余。预计玉米的结余也会很大,尽管程度比大豆小,他指出阿根廷的Rosario粮食交易所将2023/24年的玉米收成估计从5000万吨降至4750万吨。
全球供需格局
全球粮食供需格局的变化对谷物期货市场有着深远的影响。例如,俄罗斯的霜冻、巴西的暴雨以及阿根廷的叶蝉虫灾害都对当地作物产量造成了影响。这些事件不仅影响了当地的农业生产,也可能通过出口减少而对全球粮食供应产生压力。
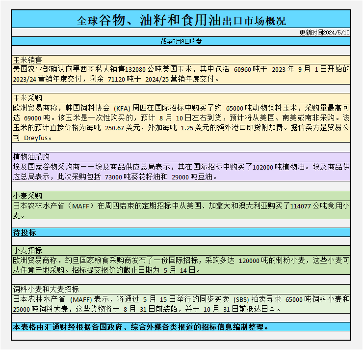
全球谷物、油籽和食用油出口市场招标、采购概况(2024/05/10):

综合考虑上述因素,谷物期货市场的波动性预计将持续。交易者需要密切关注全球天气变化、政策动向以及供需关系的变化。
返回外汇网首页,查看更多>>