FXTM注册官网行情资讯CBOT持仓:基金增谷物净多头,埃及寻求购买小麦
受国际买家需求报告影响,小麦价格周三上涨,而大豆和玉米价格连续第二个交易日下跌,原因是投资者评估一些主要产区恶劣天气的影响。
截至发稿,芝加哥期货交易所(CBOT)Wv1小麦主力合约上涨0.16%,至每蒲式耳6.4375美元。
玉米Cv1下跌0.21%至每蒲式耳4.66美元,大豆Sv1下跌0.4%至每蒲式耳12.4150美元。
CBOT持仓追踪
根据汇通财经观察,海外交易商估算的结果显示,本周二(5月7日),大宗商品基金增加CBOT美豆、美玉米、美麦、美豆粕投机性净空头头寸,增加美豆油投机性净多头头寸。最新30个交易日,大宗商品基金增加美豆、美豆粕、美麦、美玉米投机性净多头头寸,增加美豆油投机性净空头头寸。

消息面要闻追踪
美国农业部称,一组作物专家周二预测,俄克拉荷马州2024年冬小麦产量为8916.1万蒲式耳,平均单产为每英亩33.68蒲式耳,高于该州2023年的6860万蒲式耳产量。
巴西南部发生严重洪灾,低洼地区的粮食储存设施受损,粮食运往港口受阻,危及巴西的出口,并对南里奥格兰德州的经济造成严重破坏,该州是主要的大豆、大米、小麦和肉类生产州。
巴西政府正在准备采取一项临时措施,授权国家农作物机构(Conab)进口100万吨大米,以控制价格,因为最近几天的洪水袭击了南里奥格兰德州的许多农作物。
俄罗斯最大的谷物贸易商之一Rodnie Polya(前身为TD RIF)因与当局在植物检疫问题上发生争执,其当前销售年度的谷物出口配额减少了120万吨,至278万吨,据俄罗斯部于周二发布的命令显示。
根据加拿大统计局周二发布的一项农场调查,截至2024年3月底,加拿大小麦、玉米和燕麦库存与2023年同期相比有所下降。
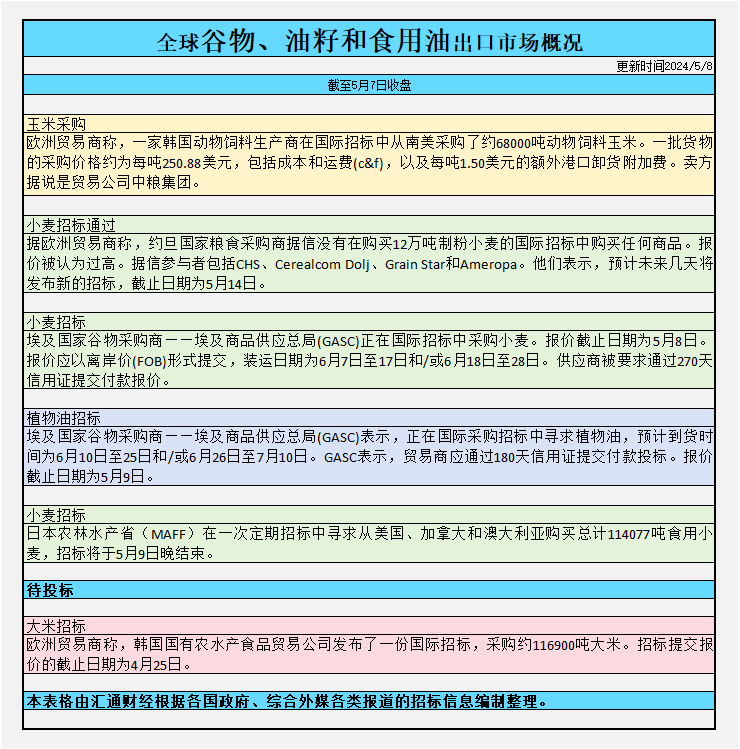
国际采购招标情况追踪
截至周二收盘,全球谷物、油籽和食用油出口市场招标、采购概况:

埃及国家谷物买家,埃及商品供应总局(GASC),正在国际招标中寻求小麦,装运时间为6月7日至17日和/或6月18日至28日。
欧洲交易商称,据信约旦国家粮食采购商周二没有在购买120000公吨制粉小麦的国际招标中购买任何商品,预计未来几天将发布新的招标,截止日期为5月14日。
欧洲贸易商称,一家韩国动物饲料生产商在周二的国际招标中从南美购买了约68000公吨动物饲料玉米。
日本农林水产省(MAFF)希望通过定期招标从美国、加拿大和澳大利亚购买总计114077公吨食用小麦,招标将于周四晚些时候结束。
返回外汇网首页,查看更多>>