2024-01-10 10:52:05
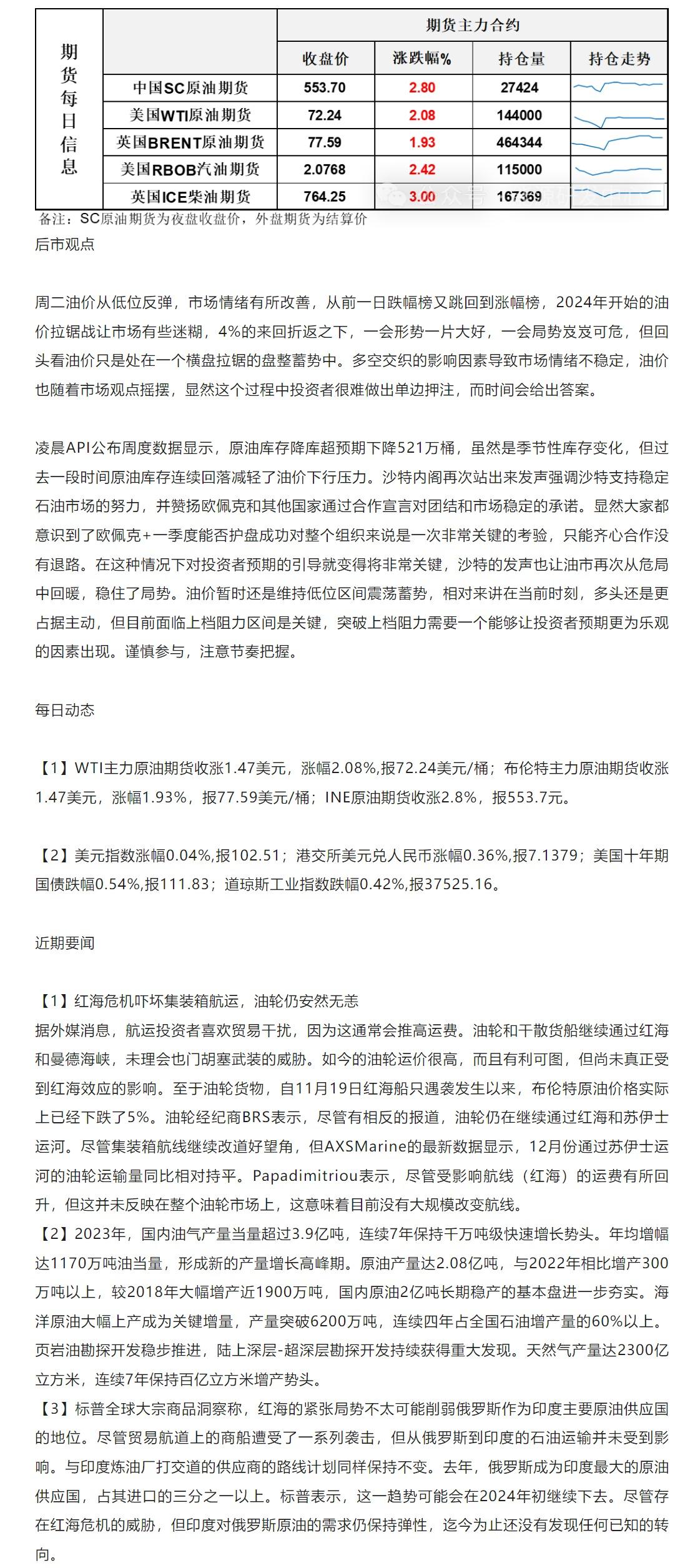
周二油价从低位反弹,市场情绪有所改善,从前一日跌幅榜又跳回到涨幅榜,2024年开始的油价拉锯战让市场有些迷糊,4%的来回折返之下,一会形势一片大好,一会局势岌岌可危,但回头看油价只是处在一个横盘拉锯的盘整蓄势中。多空交织的影响因素导致市场情绪不稳定,油价也随着市场观点摇摆,显然这个过程中投资者很难做出单边押注,而时间会给出答案。
2026-04-23 11:00:43
2026-04-23 11:00:40
2026-04-22 20:04:09
2026-04-22 20:04:07
2026-04-22 20:04:05
2026-04-22 09:35:14
2026-04-21 18:18:53
2026-04-21 18:18:51
2026-04-21 18:18:49
2026-04-20 16:29:32