2024-01-05 11:16:19
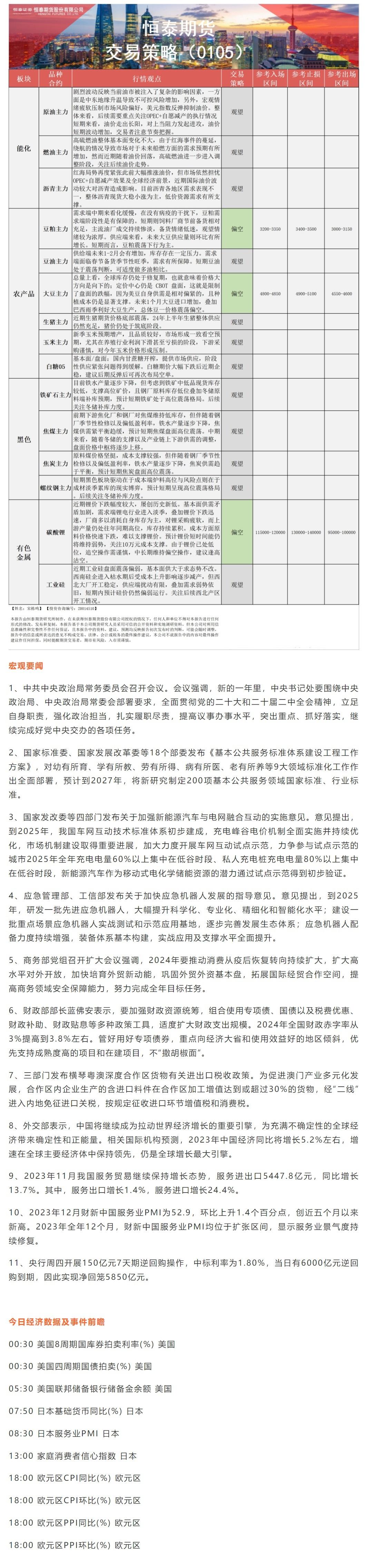
以下为恒泰期货1月5日对能源化工、黑色建材、有色金属、农产品板块期货交易提醒和建议。
2026-04-23 11:00:43
2026-04-23 11:00:40
2026-04-22 20:04:09
2026-04-22 20:04:07
2026-04-22 20:04:05
2026-04-22 09:35:14
2026-04-21 18:18:53
2026-04-21 18:18:51
2026-04-21 18:18:49
2026-04-20 16:29:32