2023-12-29 10:38:08
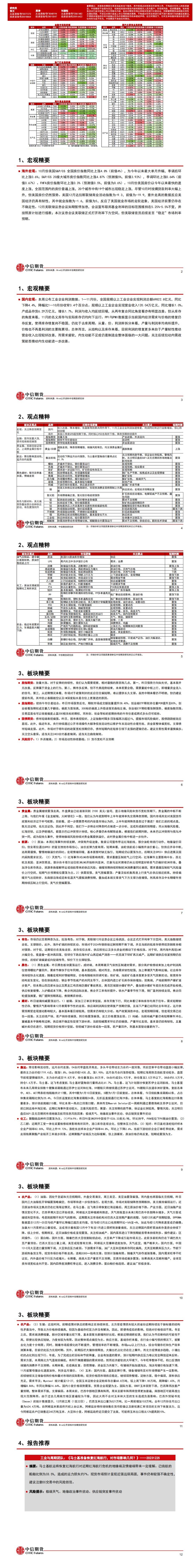
以下为中信期货12月29日对股指、国债、贵金属、能源化工、黑色建材、有色金属、农产品期货交易提醒和建议。
2026-04-20 16:29:32
2026-04-20 16:29:30
2026-04-20 16:29:28
2026-04-20 16:29:26
2026-04-17 09:24:15
2026-04-17 09:24:14
2026-04-17 09:24:13
2026-04-17 09:24:12
2026-04-17 09:24:11